We try our best to design solutions that truly meet the needs of end-users. So, throughout the summer and fall we worked hand and hand with people from the development and design community to co-design new permitting initiatives. One solution that we collectively developed was to identify a new permitting pathway.
Traditionally, we had two different options.
The standard intake process - In this blog post we talk about the changes we made to the standard process.
The pre-development process - This process focuses around a big meeting where all relevant city departments provide the designer/developer/business owner with comments and tips to help their project get approved in a timely fashion. (We received decent feedback on how this process was already functioning.)
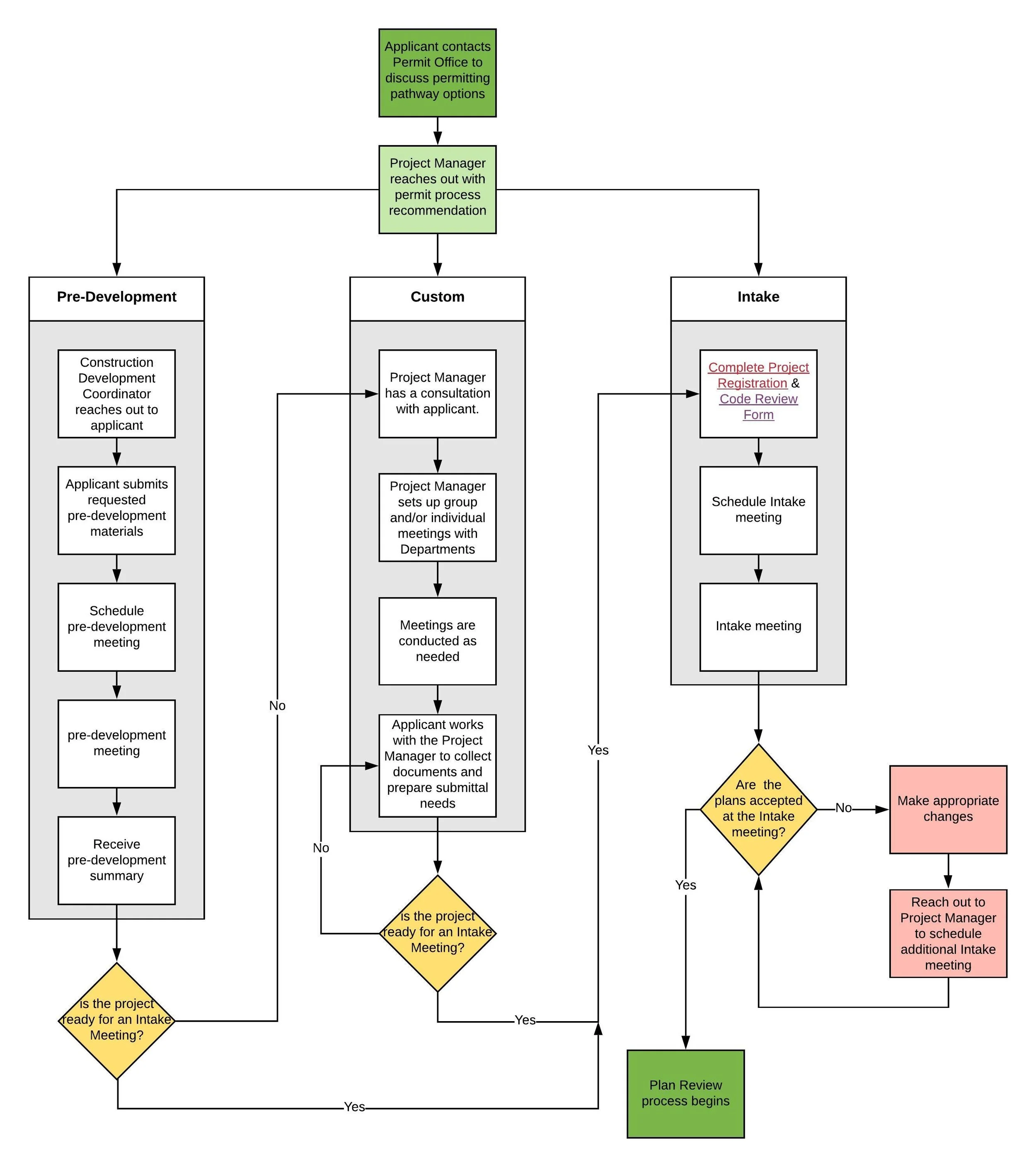
We saw the need to “Goldilocks” the permitting process, and identify a third permitting pathway that provided a middle ground for permit application assistance. We worked with the design and development community to create the “custom permitting pathway”. With this option, permit applicants work with the Project Managers to set up small meetings with appropriate departments and stakeholders and provide project feedback as necessary. Once applicants have all of the information that they need, they will be ready to follow the standard intake process. Here is a figure that illustrates the three different permitting pathways.
We hope that that this new permitting pathway helps projects that may not require a full-blown pre-development meeting, but do need a little more guidance than is offered by the traditional permit intake process.
